PT. Janji Anak Bangsa

Membangun Indonesia yang Lebih Baik

About PT. Janji Anak Bangsa

Membangun Indonesia yang Lebih Baik

Company Overview

PT. Janji Anak Bangsa (JAB)

PT Janji Anak Bangsa (JAB) adalah sebuah entitas bisnis holding yang dinamis dan terdiversifikasi, Dengan NIB terdaftar 1103250031564, kami mengoperasikan empat pilar bisnis utama yang saling bersinergi, didukung oleh platform teknologi terintegrasi melalui aplikasi seluler kami (tersedia di Play Store dan App Store). Kami merencanakan ekpansi outlet dengan dua jenis format: Regional Hub dan Satellite Outlet.

Portofolio Kami:

  • JAB F&B: Penyedia solusi B2B lengkap untuk industri coffee shop (RAB, resep, alat, bahan, training, dan menu)
  • JABGEAR: Spesialis layanan jual/beli, instalasi, dan perbaikan untuk industri billiard
  • JAB CAFE & BILLIARD: Jaringan lifestyle hub (kopi & billiard) di Tangerang (2022) dan Kab. Bogor (2024)
  • JAB CHARITY: Misi sosial (sejak 2025) yang berfokus pada pemberdayaan anak-anak panti asuhan (5-8 panti terbantu)

Misi kami adalah ekspansi nasional. Kami mencari mitra investor strategis untuk tumbuh bersama dan membangun jaringan bisnis yang kuat di seluruh penjuru Indonesia.

2022
Tahun Beroperasi
2
Outlet Aktif
5-8
Panti Terbantu
B2B & B2C
Model Bisnis

Visi & Misi

Visi

Menjadi ekosistem bisnis multi-sektor terkemuka di Indonesia, yang hadir secara strategis di setiap kota besar melalui jaringan operasional yang inovatif dan terintegrasi.

Misi

  • Melakukan Ekspansi Jaringan Nasional: Membangun kehadiran bisnis yang kuat dan terintegrasi secara strategis di seluruh kota besar di Indonesia.
  • Mengimplementasikan Model "Hub and Spoke": Menerapkan model bisnis dual-format yang terdiri dari Regional Hub (Pusat Regional) untuk mendirikan pusat operasional komprehensif di setiap wilayah utama sebagai induk manajemen, pelatihan, dan logistik; serta Satellite Outlet (Gerai Satelit) untuk meluncurkan gerai-gerai yang lebih lincah dan fleksibel guna memastikan penetrasi pasar yang mendalam.
  • Mencapai Efisiensi Operasional: Memanfaatkan struktur "Hub and Spoke" untuk menciptakan mobilitas bisnis, efisiensi rantai pasok (supply chain), dan standarisasi layanan yang superior.
  • Memastikan Dominasi Pasar Lokal: Menjamin bahwa kombinasi "Hub" dan "Satelit" mampu memenuhi seluruh elemen dan permintaan pasar di setiap lokasi.
  • Menerapkan Kontrol Pemasaran Terpusat: Memfasilitasi eksekusi, pemantauan, dan pengendalian strategi promosi dan branding yang efektif dan seragam di seluruh jaringan nasional.

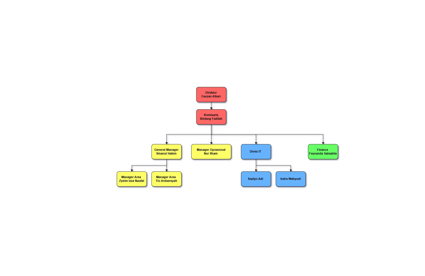
Board of Directors

Struktur Organisasi Lengkap